施工进度=材料进场时间?nonono,其实装修过一遍的人会告诉你,完全不是这么一回事!新房开工前夜,包工头老舅给了9个装修忠告,送主材进场时间表!

下面举几个典型的例子:
你以为厨房贴砖之后,才需要找橱柜厂家?
真相是——橱柜需要提前在水电阶段就确定好,因为上下水的位置,在水电阶段就已经确定好了。假如你瓷砖都贴好了,水管线管全都封闭了,这时候再来设计橱柜,就太难了,而且还会造成橱柜设计实际使用不合理,不人性的情况。
你以为地漏属于五金件,可以竣工之后再安装?
真相是——地漏在贴砖之前就要买好,在贴砖师傅贴砖时,就一起安装。这样才切割瓷砖尺寸,安装地漏的时候才能做到下水顺畅、瓷砖铺贴漂亮。
你以为封阳台随时封闭都可以?
真相是——阳台在开工之前就得先封闭,这样才好进行后续的施工。阳台需要打拆的情况除外。
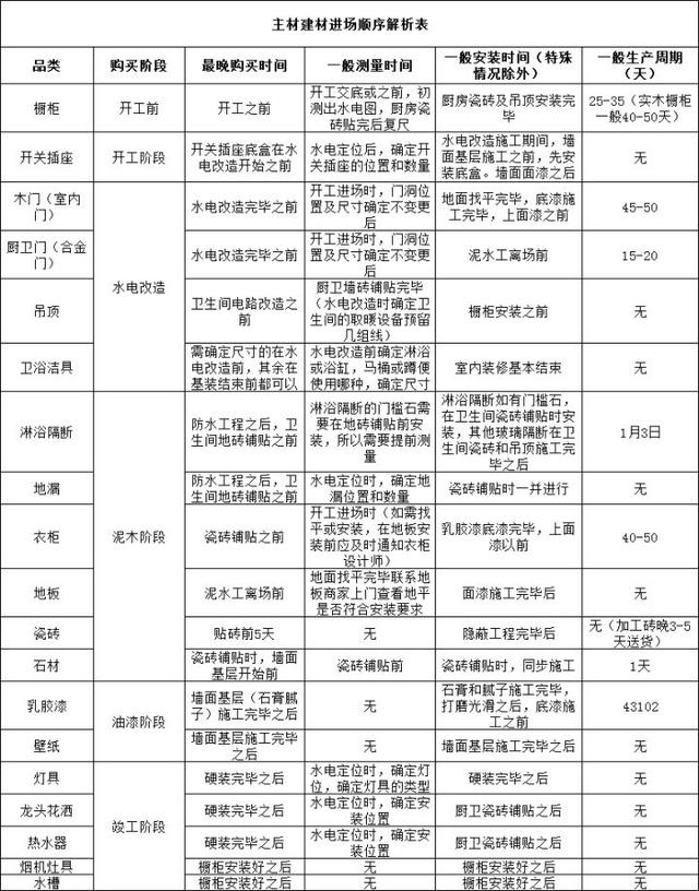
哪些主材,该什么时候预定?什么时候需要进场?下面用一张表格,给你讲解清楚。

图:主材进场时间表
再来看看装修顺序及注意事项:
1、至少在开工的十天之前,就要选择好装修公司/工长,并和工长或设计师沟通好装修的设计方案。此外,施工方和业主一起,对施工现场做好实地测量工作,并根据测得的数据,绘制好各类施工图纸。根据具体的测量结果,业主还要和设计师对装修方案进行一些调整,并定下最终的设计。
2、至少在开工的五天之前,业主要和装修公司及装修平台进行合同的签订和备案。确定自家装修时,需要使用的材料类型和档次,对装修公司给出的装修报价进行核算,确认没有问题后,业主再签约。
3、至少在开工的三天之前,业主要和物业以及邻居们打好招呼,办理相关的手续,并告知邻居自家装修的时间,以免装修噪音引起邻里之间的矛盾。部分建材以及装修辅料需要在这时提前进场,业主要将钥匙交给施工工长或项目经理。

4、开工初期的前五天,主要是进行房屋的拆改工作,对房子的整体结构做出一些调整,方便以后的日常生活。拆改时,并不是什么地方都可以动,业主要听取专业施工人员的建议,以免家居的整体结构出现安全隐患,并且要提早订家具(定制/打橱柜、大理石等,见主材进场时间表)。
5、开工初期的五到十天,主要是进行水电工程的改造。做好水、电路的布局安排,该做防水的地方,做好防水。水电改造完毕后,就需要进行一次水电的验收工作。验收合格后,再进行接下来的装修施工。
6、开工后的十到二十天,主要是泥瓦工程和部分油漆工程的施工。这段时间里,要开始对墙面和地面进行处理,该铺贴瓷砖的,要进行瓷砖的铺贴,该刷涂料的,要进行刷乳胶漆的操作。刷涂料时,千万不能为了赶工期而着急粉刷第二遍、第三遍,一定要等前一遍的涂料完全干透后,才可以进行下一步的操作。

7、开工后的二十到三十五天,是主要进行木工工程的时间。这段时间里,木工要开始进行安装吊顶、制作门窗套和打造家具等工作,木工工程完成后,油漆工也要再次进场对木工工程进行上漆处理。
8、开工后的三十五到五十天,地板工人要进行木地板的铺设,橱柜、卫浴洁具以及一些家电等,也应该逐渐进现场,并完成安装。
9、开工后的五十天到六十天,主要是对整体装修进行验收操作。验收合格后,业主要和施工方进行款项的结算,如果在验收中出现问题,业主有权利让施工方给出合理的解决方案。

