自贸区农行可打印营业执照啦!全市、全渠道受理成功注册企业的营业执照都可以在农行打印。再也不用受注册地址所在区域限制了!
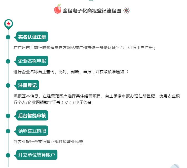
全程电子化商事登记是基于2017年12月自贸区市工商行政局上线的全程电子化登记系统,实现企业登记“网上申请、网上审核、网上发照、网上归档”一条龙高效便利服务,自贸区农业银行作为首批业务合作银行,企业注册申请人(含自然人股东、法人股东)只需使用农业银行网银证书,即可对申报材料电子文档加载电子签名,实现资料实名认证,省去了原有纸质申请材料的人工传递流程。


自贸区农行可打印营业执照啦!全市、全渠道受理成功注册企业的营业执照都可以在农行打印。再也不用受注册地址所在区域限制了!
全程电子化商事登记是基于2017年12月自贸区市工商行政局上线的全程电子化登记系统,实现企业登记“网上申请、网上审核、网上发照、网上归档”一条龙高效便利服务,自贸区农业银行作为首批业务合作银行,企业注册申请人(含自然人股东、法人股东)只需使用农业银行网银证书,即可对申报材料电子文档加载电子签名,实现资料实名认证,省去了原有纸质申请材料的人工传递流程。


网友评论仅供其表达个人看法,并不表明轻创巴士立场。